欧盟合规

华之星检测(C-Star)是一家专业从事WEEE注册/包装法注册/欧代注册/电池法注册/ErP认证/Eprel注册/CPC认证/欧盟外观专利等产品检测认证的企业。经过多年的发展,已经拥有美国FCC、欧盟CE、澳大利亚RCM(C-Tick,SAA)、日本PSE、韩国KC等众多认证资质。同时也获得了CCC/CQC、UL、TüV、ITS、欧陆(Eurofins)、德凯(DEKRA)等目击测试授权。

PPWR全面解析:有害物质管控、可回收及标签要求等等

日期:2026-03-09 10:49:59   浏览人数:

【摘要】PPWR新规全面解析:不只是注册,还有有害物质管控、可回收要求、标签要求等等!!

2025年1月22日,欧盟官方公报正式发布《包装和包装废弃物法规》(Packaging and Packaging Waste Regulation 2025/40,简称PPWR),全面取代实施了近30年的《包装和包装废弃物指令》(94/62/EC,PPWD)。

PPWR将从2026年8月12日起全面实施,重塑欧盟包装全生命周期管理规则。


因此,众多亚马逊卖家陆续收到平台邮件,要求其在销售包装或包装产品的每个欧盟国家进行注册并提交EPR注册号

图片

具体来讲,亚马逊目前主要提出德国、西班牙、法国、比利时、意大利、荷兰、爱尔兰、波兰、瑞典9国的PPWR合规要求。凡在上述国家销售包装或含包装商品的卖家,均需完成该国包装法注册,取得注册号并上传平台。


这是继2025年亚马逊全面推行欧盟新电池法合规后,又一项强制要求,未完成合规将面临禁售风险



PPWR影响谁?




PPWR几乎影响每一家在欧盟生产、销售或进口包装商品的线上或线下企业。这包括包装制造商、品牌商、零售商、食品饮料生产商、电子商务企业和物流运营商。拥有复杂包装系统或严格安全规则的公司将面临最大的合规挑战。


该法规比以往的包装指令更为深入。它不仅要求欧盟各国建立生产者登记册,卖家需要在销售目的国进行包装法的注册,还影响卖家对材料和设计的选择等。

图片


PPWR核心要求解析




主要合规义务

生产者必须履行多项义务。遵守该法规的主要义务包括:

▫ 从 2026 年 8 月 12 日起,包装材料将根据新的要求进行调整;

▫ 自 2026 年 8 月 12 日起,标签将根据新要求进行调整;

▫ 在产品登记册(成员国提供的国家登记册)中登记;

▫ 提交年度报告



物质管控(欧盟PPWR第5条)

▫ 自2026 年 8 月 12 日起,该法规规定包装中铅、镉、汞和六价铬的总浓度需≤100mg/kg,并对食品接触包装中的PFAS (全氟和多氟烷基物质)设定了限值(第 5 条(4)、(5)款):

- 定量单体PFAS(非聚合物)≤25ppb

- 所有单体PFAS(非聚合物)总和≤250ppb

- 含聚合物PFAS的总氟含量≤50ppm(若总氟超标,需提供相关证明编制技术文档)

图片

欧盟2025/40 法规第5条



可回收包装要求(分阶段实施)

2030年1月1日起:所有投放欧盟市场的包装必须可回收,且可回收性能需达到A、B、C级(可回收性<70%,视为“技术上不可回收”,禁止投放)

▫2038年1月1日起:仅允许A、B级可回收包装进入欧盟市场。



回收料+生物基要求

为推动循环经济,PPWR对塑料包装的回收料含量设定了明确的量化目标,具体要求如下:

一次性塑料饮料瓶:2030年回收料含量≥30%,2040年≥65%;

PET接触敏感包装(不含一次性饮料瓶):2030年≥30%,2040年≥50%;

非PET接触敏感包装(不含一次性饮料瓶):2030年≥10%,2040年≥25%

▫ 其他塑料包装:2030年≥35%,2040年≥65%。

此外,欧盟将2028年2月12日前审查生物基塑料包装的技术性能,制定生物基原料的可持续性要求



可堆肥包装

▫ 2026年2月12日前:欧盟将要求制定可堆肥包装的统一技术规范;

▫ 2028年2月12日前:可堆肥包装(含生物降解塑料)需优先设计为材料回收,不得影响其他废物流的可回收性



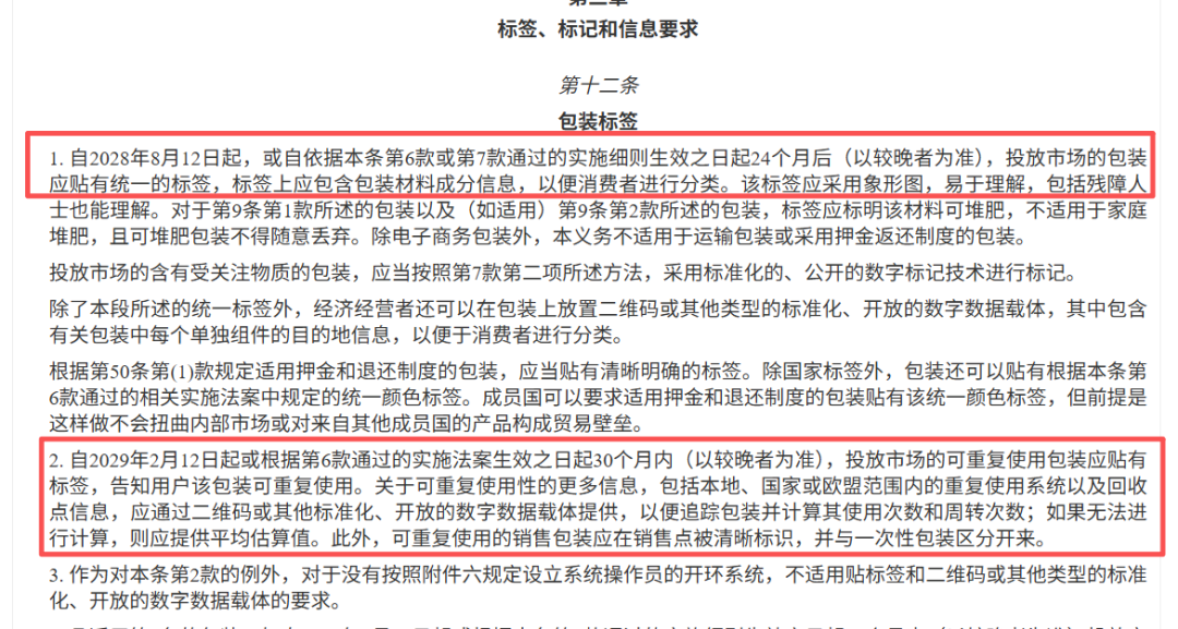
标签和标签信息要求

▫ 自2026 年 8 月 12 日起包装上必须贴有详细信息标签,作为批号或序列号等识别特征,制造商和进口商必须注明其名称、品牌和地址(第 15 条第 (5) 款、第 (6) 款);

▫ 自2028 年 8 月 12 日起包装上必须标有包含其材料成分信息的象形图,以便消费者进行分类(第 12 条第 (1) 款);

▫ 自2029 年 2 月 12 日起可重复使用的包装必须贴有二维码标签(第 12 条);

▫ 如果有关包装的环境声明超过法规规定的最低要求,并且明确说明该声明是与包装本身还是包装的一部分有关,则允许做出此类声明(第 14 条)。


图片

欧盟2025/40法规(PPWR)第12条




生产商、制造商、分销商的义务

PPWR对生产商、制造商和分销商规定了具体责任义务。


生产商义务

生产商必须在其提供包装或包装产品的每个成员国的生产者登记册中登记包装信息


此外,生产商还需要每年向主管当局报告其在相应欧盟成员国首次提供的包装质量(按不同类型的包装细分),或者报告其拆开所有包装产品所用的包装总量


制造商义务

制造商需根据内部生产规程开展合格评定程序,以证明其产品符合法规要求。这要求制造商进行技术测试并准备相关文件,可能还需要外部科学顾问的协助。

合格评定通过后,制造商必须出具欧盟合格声明,并妥善保管所有文件和技术资料。


分销商义务

分销商必须核实生产商和包装标签是否符合法规要求。



谁负责建立生产者登记册?


《包装废弃物条例》(PPWR)也对欧盟成员国施加了义务。成员国必须建立必要的系统和基础设施来监测合规情况(“生产者登记册”,并确保最终用户退回并单独收集所有包装废弃物(“回收和收集系统”)。成员国还必须促进再利用和再填充系统的发展,以支持向循环包装行业的更广泛转型





卖家应对策略



#1

图片

明确身份,着手注册

明确您是否属于欧盟PPWR定义的生产者,如果是,则可以开始准备包装销售目的国的包装法注册。


#2

图片

上传注册号至跨境电商平台

如果是亚马逊等跨境电商平台卖家,需要将你注册后所获得的对应欧盟各国包装法注册号上传至对应站点后台。


针对线下远程销售商,可将注册号标注在你的销售发票等单据上,以便应对官方检查。


#3

图片

优化包装设计与材料


①布局再生材料供应链。


②提升可回收性。


③完善标签与追溯。


④提前规划并开发可重复使用包装方案。



完成合规



PPWR的出台,从根本上改变了包装设计、生产、标签和文件记录的方式,这些规则适用于所有投放欧盟市场的包装。亚马逊提出PPWR要求,本质还是响应欧盟法规,满足包装进入欧盟市场的要求。


因此,我们建议您尽早启动销售目的国的包装法注册,确保在法规正式实施前完成合规,以免影响您的海外市场业务。

审核:钟翊旋

1.本站遵循行业规范,任何转载的稿件都会明确标注作者和来源;
2.本站的原创文章,请转载时务必注明文章作者和来源,不尊重原创的行为我们将追究责任;
3.作者投稿可能会经我们编辑修改或补充。

紧急!PPWR新规下,亚马逊9国卖家必做

法国包装法Triman标志,要如何做到包装上

在线
客服

在线客服服务时间:9:00-24:00

客服
热线

0755-36817909
上班期间服务热线

添加
微信

添加微信咨询